Message

Baltic Sea - pelagic food web

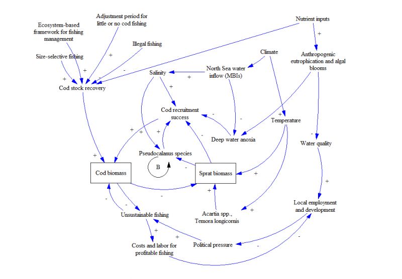
Feedback mechanisms

Cod-dominated regime

• Cod predation on sprat (Regional, Well established). In the cod-dominated regime, cod (top piscivorous fish) suppressed the sprat (zooplanktivorous fish) population through predation. Cod and sprat stocks correspond to each other in the Baltic ecosystem: when the cod stock decreases, the sprat stock grows stronger. In absence of other predators cod has a very important role in the Baltic ecosystem.

• Zooplankton species controlled by hydrological conditions (Regional, Well established). A strong bottom-up trophic control regulated the zooplankton communities. Sprat and zooplankton were clearly uncoupled in the cod-dominated regime because sprat abundance was not high enough to regulate the zooplankton resource. Zooplankton species dynamics were mainly driven by hydrological conditions: salinity, oxygen concentration and temperature. Low Pseudocalanus spp. availability had contributed to the low recruitment success of cod since the late 1980s and it may in part prevent the cod stock recovery. On the contrary, the high reproductive success of sprat during the 1990s might be partly because of the enhanced supply of sprat food species.

Sprat-dominated regime (prey-to-predator loop)

• Sprat predating on cod eggs and larvae (Regional, contested). Sprat has been proposed to stabilize the sprat-dominated region by feeding on cod eggs and larvae. Sprat predation on cod's early life history stages affects particularly the egg survival. During the water stagnation periods the buoyant cod eggs are in shallower water layers and the sprat predation on eggs is especially high. This phenomenon has contributed to the low reproductive success for cod since the 1980s. The drastic increase in the sprat stock consequently increases the cod egg predation.

• Sprat competing with young cod for resources (Regional, contested). It is possible that sprat competes with cod larvae for their zooplankton prey. The large increase of sprat leads to increased competition for food and decreased stock of zooplankton. Sprat preying on the young stages of cod and zooplankton suppresses the cod recruitment and subsequently cod reproduction, keeping the cod biomass low.

• Sprat predation on zooplankton (Regional, contested). Increased sprat predation leads to low abundance of zooplankton, which might in turn result in abundant phytoplankton (top-down control) as the zooplankton consumption of phytoplankton decreases. However, the direct link is very weak and uncertain. 

Drivers

Important shocks

• Inflow of saline water (Regional, Well established). Inflows of saline water replenish the deep-water layers of the Baltic Sea with saline and well-oxygenated North Sea water. The Central Baltic Sea comprises three deep basins with a maximum water depth of 459 m. A characteristic of the deep basins is a permanent halocline separating low-salinity surface water from high-salinity deep waters. Because of this stratification, deep-water salinity can only be renewed by major Baltic inflows of North Sea water. Therefore, the frequency of inflow events strongly regulates the abiotic conditions for local fauna. Major Baltic inflows decreased frequently in the early 1980s and there was a stagnation period until the early 1990s. The absence of large inflow to the Baltic Sea leads to deteriorate reproductive conditions for cod. Intense fishing pressure under such conditions contributed to the observed regime shift. The occurrence of major inflows is irregular and unpredictable.

The main external direct drivers

• Fishing pressure (Regional, Well established). Fishing pressure influences the stock status and size structure of the fish populations. The Central Baltic Sea is characterized by high productivity and low diversity. Only a few key species are driving the system's dynamics, meaning that there are fewer possibilities for lower species compensations Cod fishing increased in the mid-1970s. The cod stock decreased later due the cod recruitment decline caused by degraded environmental conditions, but the fishing effort remained high. Cod fishing further reduced the stock (which, in turn, made cod more sensitive to adverse environmental conditions) and allowed ecosystem domination by a lower trophic level fish species.

The main external indirect drivers

• Modern agricultural practices (Regional, Well established). Agricultural nutrient runoffs increase phytoplankton productivity, which in turn impact deep water anoxia with a negative influence on cod reproduction. Increased anthropogenic nutrient load has taken the Baltic Sea system from an oligotrophic to eutrophic state. Eutrophication is caused by high nutrient concentrations and some of its effects are intense algal growth, production of excess organic matter, oxygen depletion and death of benthic organisms. It leads to impaired water quality (e.g. extensive cyanobacterial blooms). The main sources of anthropogenic inputs of nitrogen and phosphorus to the Baltic Sea are fossil fuels (atmospheric emissions), animal manure and husbandry.

• Climate variability (Regional, Well established). The climate effect works through changes in the physical environment and altered food supply for early stages. North Atlantic Oscillation Index (NAO) influences salinity and oxygen through runoff and inflows of North Sea water into the Baltic Sea. Changes in salinity and oxygen affect cod recruitment directly via egg survival and indirectly via Pseudocalanus spp. abundance. Higher temperatures support sprat recruitment by improving egg survival and food supply as Acartia spp. and Temora longicornis increase.

• Political fishing policies (Regional, Proposed). In the Baltic Sea, the international fishery policy was negotiated under International Baltic Sea Fishery Commission (IBSFC) and later on, as all Baltic Sea countries joined EU, between EU and Russia. In 1977, IBSFC began setting TACs (the total allowable catch), which were regularly exceeded by fishermen. In year 1982 the quotas were abandoned and open access fishing was maintained until 1988. The dramatic reduction of the cod stock took place during this time. In 1989 quotas were again set but not followed. Because of the degrading cod stock, ICES recommended a halt to the cod fishery in several occasions, but IBSFC decided to continue fishing. The fishing quotas have consistently been larger than the scientific recommendations. (See below: Options for managing the regime shift)

• Trade (Regional, Proposed). In Sweden, consumer choices to not buy cod caught in the Baltic Sea as a reaction for unsustainable fishing have had an effect on the Swedish fisheries sector. The reduced consumer demand lowered the prices paid for fishermen and increased the export of cod. Similar consumer reactions occurring in other countries might press the fishing industry, politicians and companies using Baltic cod to adopt more sustainable fish management. The drastically declining domestic consumption of cod in Sweden and reduced annual quotas contributed to a decreased national capacity to process cod. Large proportion of Swedish cod catch is now exported (e.g. to Poland) for processing and further export to Western Europe. In 2011 it was noted that Swedes started buying cod again. WWF had given cod consumption green light and both organic and MSC-certified cod became available.

Slow internal system changes

• Deep water anoxia (Local, Well established). Deep water anoxia is a chronic stress for the survival of cod eggs. Anoxia is a consequence of eutrophication, but can be temporally reduced due to inflows of North Sea saline waters. Even algae growth promotes anoxia. The size-selective cod fishing would be beneficial for the cod stock recovery partly because the eggs of the large cod females are bigger and therefore more buoyant, floating higher in the water (due salinity) and thus having smaller risk to sink down to the anoxic deep water conditions.

• Salinity (Regional, Well established). Salinity levels directly influence stratification of the water column, which influence anoxia. Due to low salinity and oxygen content in the spawning areas, cod reproduction rates have remained low since the early 1980s. Baltic cod needs salinity for the eggs to float in the water and if the required salinity is in anoxic conditions, the eggs die. Low salinity and oxygen conditions also decrease the amount of the main prey of cod larvae. The high survival of the cod larvae is strongly dependent on the occurrence of Pseudocalanus spp. as sufficient food in its prey field. It is suggested that decreasing salinity, increased temperature and high sprat-predation pressure creating unfavorable circumstances for Pseudocalanus spp. caused the regime subshift from Pseudocalanus spp. to Acartia spp. and Temora longicornis. 

Key thresholds

Cod dominated to sprat dominated regime

• Cod abundance threshold – The threshold in which cod population is not large enough (due to fishing and/or recruitment success) to control the abundance of sprat via predation.

• Eutrophication – The threshold in which the Baltic Sea eutrophication cause disadvantageous conditions for cod reproduction, impaired water quality and increased algal blooms.

• Long-timed absence of large inflows of saline water – The threshold in which deep water salinity is too low for successful cod recruitment. 

Leverage points

• Eutrophication (Regional, well-established). Eutrophication has changed the functioning of the Baltic Sea ecosystem by causing increased hypoxia and anoxia in deep water conditions, impaired water quality and increased algal blooms. Eutrophication can be targeted by reducing the anthropogenic nutrient input by actively decreasing nutrient inputs from agriculture, wastewaters and aquaculture and by reducing the use of artificial fertilizers. Reversing eutrophication process is a slow process and needs therefore long-lasting measures.

• Cod stock (Regional, well-established). The decreased abundance of cod allows the sprat stock to grow. Matching cod fishing effort and available resources is a precondition for cod recovery and sustainable use of fish stocks. A reduced total fishing pressure on cod, an adjustment period during which the cod stock can recover and a more size-selective fishing can improve the prospects for a healthier age structure and recovery of the cod stock. Reducing fishery could be especially efficient after a large inflow of saline water

• Fishing policies (Regional, proposed). Political fishing regulation and trade have created unsustainable fishing policies with high fishing mortality. For instance throwing away unwanted bycatch, high-grading, illegal fishing, highly effective fishing gear and other ecologically unsustainable methods cause overfishing and damage on the marine ecosystem. It is argued that the fleet overcapacity has been the driving force behind illegal, unreported and unregulated fishing. To ensure continued payments on the vessels and decent incomes, vessel owners and fishers have felt forced to break the rules. Fleet overcapacity and short-term focus (i.e. protecting immediate social and economic interests of those in the fishing industry) cause high political pressure to increase short-term fishing opportunities at the expense of the future sustainability.

• Sprat population (Regional, speculative). There is an ongoing discussion to intervene in the system by several experiment-type approaches. One example is a targeted removal of sprat in order to investigate the potential cascading effects from such actions. This experiment is conducted by Swedish National Board of Fisheries.

• Hypoxia/anoxia (Local, speculative). Pilot studies aimed at artificially oxygenating deep-water basins to combat oxygen deficiency are carried out. 

Ecosystem service impacts

Ecosystem services

Being a predator at the top of the food chain, cod has a key regulating role in the Baltic Sea ecosystem. Cod provides the Baltic Sea with regulating ecosystem services: a large amount of cod reduces sprat, which prey on zooplankton and early life stages of cod. There is some evidence that the high summer levels of phytoplankton (measured in chlorophyll a since the early 1990s) could partly be a result of the sprat predation-induced decrease in total zooplankton biomass. With other words, in that case, a lot of cod in the sea would result in less algae and improved water quality. The decay of algae leads to oxygen deficit in the deep water and thereby causes damage to biodiversity in the Baltic Sea.

The regulating role of cod may also be reflected to the top levels of the Baltic food web, as it seems to be happening with Common Murre (Uria aalge). The condition of seabirds feeding on sprat increases and decreases in relation to sprat. The weight of Common Murre chicks has been linked to the size of sprat. In the cod-dominated regime, the sprat population was regulated by cod. In the sprat-dominated regime, the weight of Common Murre chicks was decreasing although the Sprat population was increasing. An explanation to this phenomenon can be found in the food web: the increasing sprat population caused a rapid decline in their prey, the zooplankton. Therefore, although there was more sprat in the Baltic Sea for the Common Murre to eat, the fish were smaller and provided less nutrition. After the year 2000 the sprat population decreased and the chick weight increased again, as the average nutritional value of the sprat increased.

Human services

In addition to regulative services, cod also provides the Baltic Sea region with provisioning services: Cod is commercially the most important species in the Baltic Sea for a large number of fishermen. It is a favored table fish fetching a high market price and a popular sport fishing species in some countries. The majority of Baltic cod is landed in Denmark, Poland, Germany and Sweden. The profit of commercial fishing appears to be concentrated to some regions and a few large companies.

In the sprat-dominated region, the economic value of the catch for human consumption decreases - even if the biomass of the catch would not - due to the relative composition of the fish species. Sprat is used for fish meal and oil production, although it is also valuable as a table fish in Germany and Poland. The catch comprising of the fish used for industrial fisheries is of reduced value. With smaller cod stock, the fish are harder to find; to get the same landing catch more labor is needed, which equals to higher costs and higher CO2 emissions.

With the lower fishing profitability, fisheries are playing a decreasing role in local and regional incomes. The contribution of fisheries to national economies is modest but regionally they have been an important source of employment. Fishing employs professional fishermen and people in processing industries, distribution and trade. A small cod stock leads to a smaller geographical distribution and thereby fewer opportunities to fish for cod in several parts of the Baltic Sea.

To count the socioeconomic profitability of the cod fishing in sprat-dominated regime one should include all the costs and profits associated. These values include employment, commercial value of the cod catch, attractiveness of cultural environments (e.g. harbor areas), the costs for catching fish (e.g. equipment, labor), fishing industry regulation and administration, environmental impact (e.g. sea floor, food web, greenhouse gases), impact on the development and profitability of other industries (e.g. tourism) etc.

As mentioned, it is possible that cod is linked to phytoplankton through trophic cascade. Abundant phytoplankton together with eutrophication increases the occurrence of algal blooms in the Baltic Sea. The blooms worsen the water quality making the Baltic Sea less attractive for tourists and recreation. From the socioeconomic perspective, tourist industry is more important than fishing industry in for example Sweden. Although all tourism is not based on marine environment, the Baltic Sea environment and its cultural fishing surroundings are important as tourist attractions. The toxic blooms are not only nuisance for bathers and others seeking for creation on the coasts but also for small local enterprises, for example fishing trip arrangers. A low water quality also lowers the value of coastal properties. 

Uncertainties and unresolved issues

One of the current questions for the Central Baltic Sea food web regime shift is the recovery of cod. Recent stock estimates forecast a recovery of the cod stock in 2012 to levels observed just before the regime shift occurred (the end of 1980s), although this may not be attained due to changes in the cod population structure. There has been a small recovery of the stock after several years of reduced fishing pressure, including reduction of illegal fishing. Based on the available information it is estimated that the unreported landings in 2008 and 2009 were only 6% compared to the 30-40% in 2000-2006. The management efforts have been undertaken simultaneously to a number of years with above average cod recruitment as oxygen conditions have been temporarily improved. It is suggested that the recovery of the cod was mainly driven by sudden reduction in fishing mortality, partly because the Polish fishing fleet was paid to stay in harbor. The long-term level of cod will depend on the future average recruitment.

It has been suggested that the sprat-dominated state might be more resilient than cod dominated. Although the sprat stock biomass has declined in recent years, the spawning biomass is still at a high level. The large increase of sprat leads to increased competition for food and decreased stock of zooplankton. Sprat preying on the young stages of cod and zooplankton suppresses the cod recruitment and subsequently cod reproduction, keeping the cod biomass low. Intense fishing for sprat may have reduced any potential hysteresis effects of e.g. sprat predating on cod eggs and larvae, although that remains speculative.

It is also unclear how much the eutrophication status of the Baltic Sea can be improved and if the eutrophication can be reversed. An extra challenge in the combat against eutrophication is the climate change, which may lead to increased winter runoffs, warmer temperatures, leaching of nutrients and warmer water temperatures, which would make the benthic communities more vulnerable to eutrophication and hypoxia.